Mechtool
首页
机械设计基础资料
机械零部件设计
机械传动 润滑与密封
液压与气压传动
机械书籍
计算机辅助设计
机械资料
侧边栏
常用设计计算工具
计算
公差与配合查询
形状与位置公差查询
螺栓连接设计校核
键连接设计校核
弹簧设计
直线轴承选型
直线导轨选型
螺旋传动设计
滚珠丝杆副设计计算
带传动设计
链传动设计
倍速滚子链选型
渐开线圆柱齿轮传动设计
普通圆柱蜗杆传动设计
凸轮分度(割)器选型
液压传动系统计算
气压传动系统计算
密封系统设计
水系统设计计算
油压缓冲器选型
滚动轴承设计与查询
轴设计计算
电动机(减速机)选型计算
制图及制图符号标准
上一项
下一项
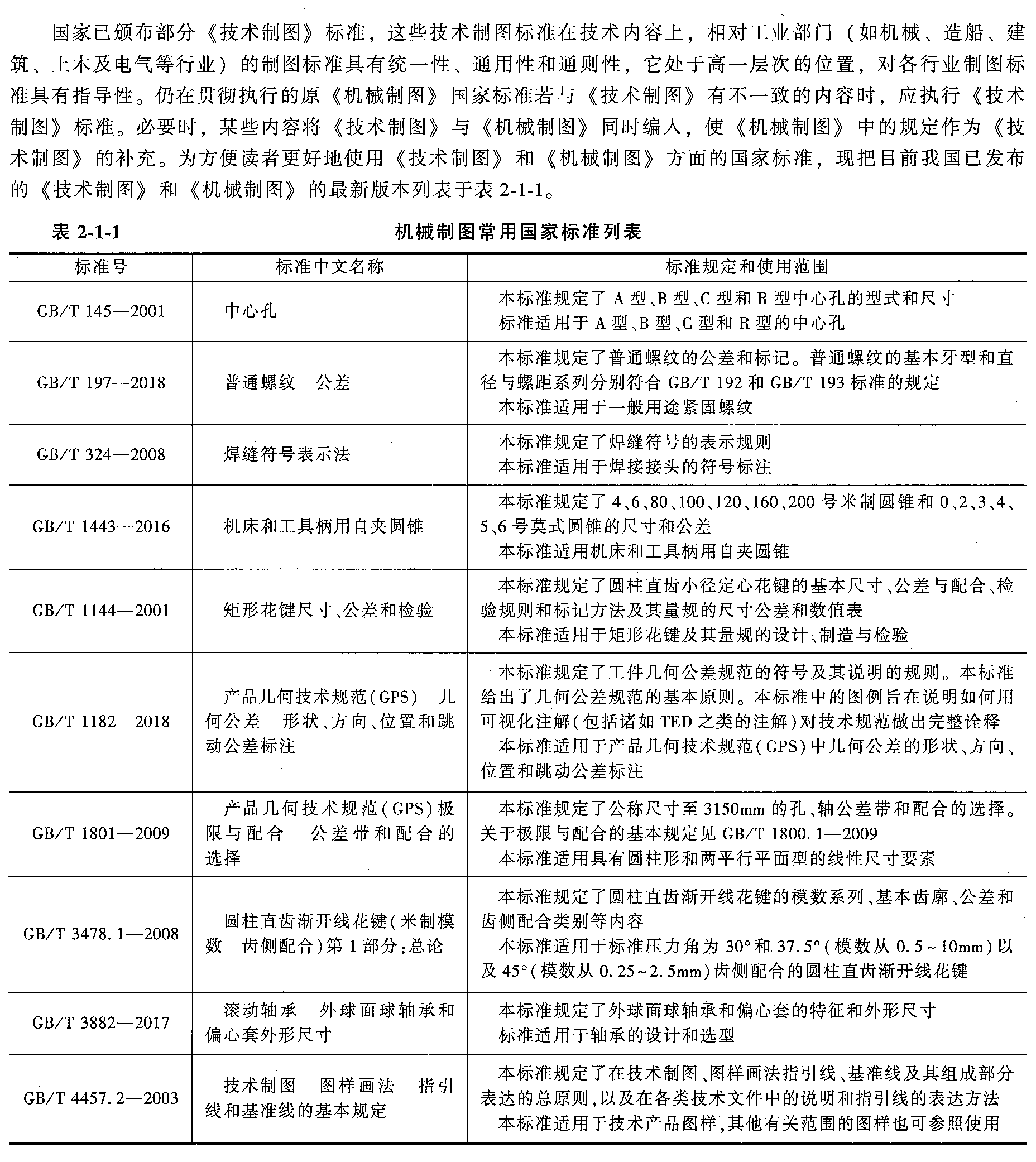
机械制图常用国家标准列表
制图及制图符号标准分页导航
机械制图常用国家标准列表
GB/T 145-2001 中心孔
GB/T 197-2018 普通螺纹 公差
GB/T 324-2008 焊缝符号表示法
GB/T 1443-2016 机床和工具柄用自夹圆锥
GB/T 1144-2001 矩形花键尺寸、公差和检验
GB/T 1182-2018 产品几何技术规范(GPS)几何公差 形状、方向、位置和跳动公差标注
GB/T 1801-2009 产品几何技术规范(GPS)极限与配合 公差带和配合的选择
GB/T 3478.1-2008 圆柱直齿渐开线花键 (米制模数 齿侧配合) 第1部分:总论
GB/T 3882-2017 滚动轴承 外球面球轴承和偏心套 外形尺寸
GB/T 4457.2-2003 技术制图 图样画法 指引线和基准线的基本规定
GB/T 4457.4-2002 机械制图 图样画法 图线
GB/T 4457.5-2013 机械制图 剖面区域的表示法
GB/T 4458.1-2002 机械制图 图样画法 视图
GB/T 4458.2-2003 机械制图 装配图中零、部件序号及其编排方法
GB/T 4458.3-2013 机械制图 轴测图
GB/T 4458.4-2003 机械制图 尺寸注法
GB/T 4458.5-2003 机械制图 尺寸公差与配合注法
GB/T 4458.6-2002 机械制图 图样画法 剖视图和断面图
GB/T 4459.1-1995 机械制图 螺纹及螺纹紧固件表示法
GB/T 4459.2-2003 机械制图 齿轮表示法
GB/T 4459.3-2000 机械制图 花键表示法
GB/T 4459.4-2003 机械制图 弹簧表示法
GB/T 4459.5-1999 机械制图 中心孔表示法
GB/T 4459.7-2017 机械制图 滚动轴承表示法
GB/T 4459.8-2009 机械制图 动密封圈 第1部分:通用简化表示法
GB/T 4459.9-2009 机械制图 动密封圈 第2部分:特征简化表示法
GB/T 4460-2013 机械制图 机构运动简图用图形符号
GB/T 4728.1-2018 电气简图用图形符号 第1部分:一般要求
JB/T 5054-2000 产品图样设计文件
GB/T 5185-2005 焊接及相关工艺方法代号
GB/T 5796.4-2022 梯形螺纹 第4部分:公差
GB/T 6567.1-2008 技术制图 管路系统的图形符号 基本原则
GB/T 6567.2-2008 技术制图 管路系统的图形符号 管路
GB/T 6567.3-2008 技术制图 管路系统的图形符号 管件
GB/T 6567.4-2008 技术制图 管路系统的图形符号 阀门和控制元件
GB/T 6567.5-2008 技术制图 管路系统的图形符号 管路、管件和阀门等图形符号的轴测图画法
GB/T 10609.1-2008 技术制图 标题栏
GB/T 10609.2-2009 技术制图 明细栏
GB/T 10609.4-2009 技术制图 对缩微复制原件的要求
GB/T 12212 技术制图 焊缝符号的尺寸、比例及简化表示法
GB/T 12360-2005 产品几何量技术规范 (GPS) 圆锥配合
GB/T 14665-2012 机械工程 CAD制图规则
GB/T 14689-2008 技术制图 图纸幅面和格式
GB/T 14689-1993 技术制图 图纸幅面和格式
GB/T 14690-1993 技术制图 比例
GB/T 14691-1993 技术制图 字体
GB/T 14692-2008 技术制图 投影法
GB/T 15054.2-2018 小螺纹 第2部分:公差和极限尺寸
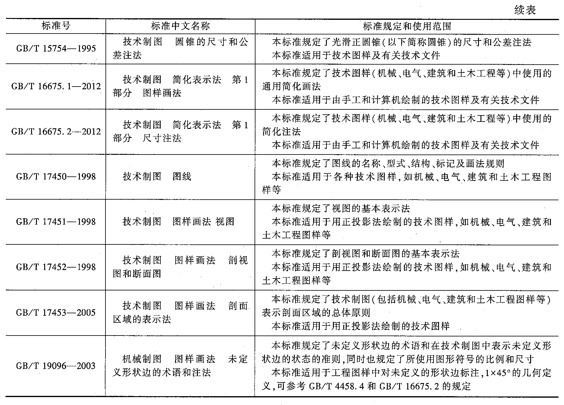
GB/T 15754-1995 技术制图 圆锥的尺寸和公差注法
GB/T 15754-2025 产品几何技术规范(GPS) 尺寸和公差标注 圆锥
GB/T 16675.1-2012 技术制图 简化表示法 第1部分:图样画法
GB/T 16675.2-2012 技术制图 简化表示法 第2部分:尺寸注法
GB/T 17450-1998 技术制图 图线
GB/T 17451-1998 技术制图 图样画法 视图
GB/T 17452-1998 技术制图 图样画法 剖视图和断面图
GB/T 17453-2005 技术制图 图样画法 剖面区域的表示法
GB/T 18135 电气工程CAD制图规则
GB/T 19096-2003 技术制图 图样画法 未定义形状边的术语和注法
本页导航
机械制图常用国家标准列表
广告链接
TOP
机械制图常用国家标准列表
机械制图常用国家标准列表
上一项
下一项
评论