本页导航
广告链接
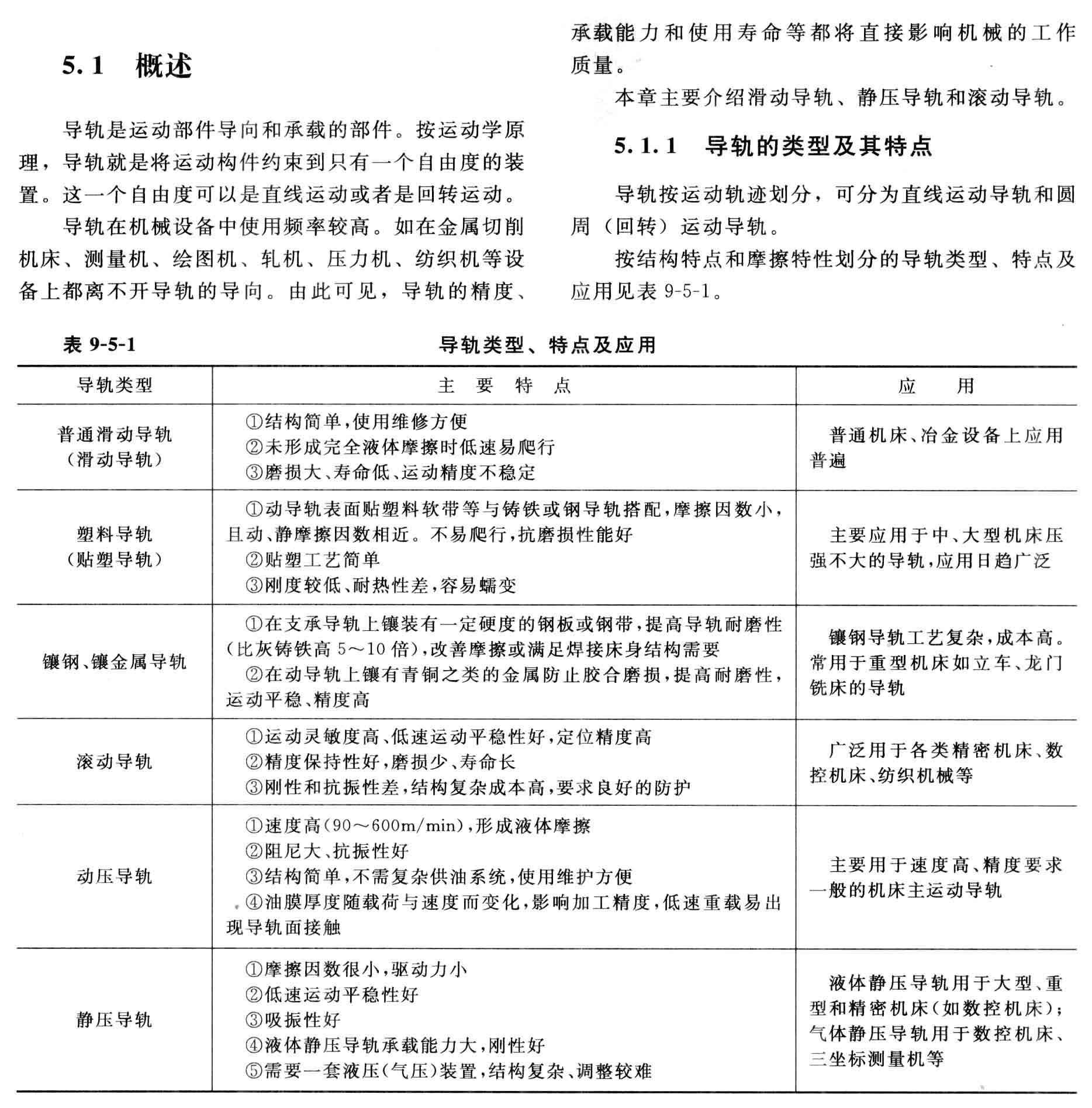
导轨类型、特点及应用
导轨类型、特点及应用
| 导轨类型 | 主要特点 | 应用 |
|---|---|---|
| 普通滑动导轨(滑动导轨) |
1.结构简单,使用维修方便 2.未形成完全液体摩擦时低速易爬行 3.磨损大、寿命低、运动精度不稳定 |
普通机床、冶金设备上应用普遍 |
| 塑料导轨(贴塑导轨) |
1.动导轨表面贴塑料软带等与铸铁或钢导轨搭配摩擦系数小,且动、静摩擦系数相近。不易爬行,抗磨损性能好 2.贴塑工艺简单 3.刚度较低、耐热性差,容易蠕变 |
主要应用于中、大型机床压强不大的导轨应用日趋广泛 |
| 镶钢,镶金属导轨 |
1.在支承导轨上镶装有一定硬度的钢板或钢带,提高导轨耐磨性(比灰铸铁高5~10倍),改善摩擦或满足焊接床身结构需要 2.在动导轨上镶有青铜之类的金属防止咬合磨损,提高耐磨性、运动平稳、精度高 |
镶钢导轨工艺复杂,成本高。常用于重型机床如立车、龙门铣床的导轨上 |
| 滚动导轨 |
1.运动灵敏度高、低速运动平稳性好,定位精度高 2.精度保持性好,磨损少、寿命长 3.刚性和抗振性差结构复杂成本高要求良好的防护 |
广泛用于各类精密机床、数控机床纺织机械等 |
| 动压导轨 |
1.速度高(90~600m/min),形成液体摩擦 2.阻尼大、抗振性好 3.结构简单不需要复杂供油系统使用维护方便 4.油膜厚度随载荷与速度而变化,影响加工精度,低度重载易出现导轨面接触 |
主要应用于速度、高精度要求一般的机床主运动导轨 |
| 静压导轨 |
1.摩擦系数很小,驱动力小 2.低速运动平稳性好 3.承载能力大,刚性、吸振性好 4.需要一套液压装置,结构复杂,调整困难 |
各种大型、重型机床、精密机床、数控机床的工作台 |